## 团队Git 分支模型

名词解释:
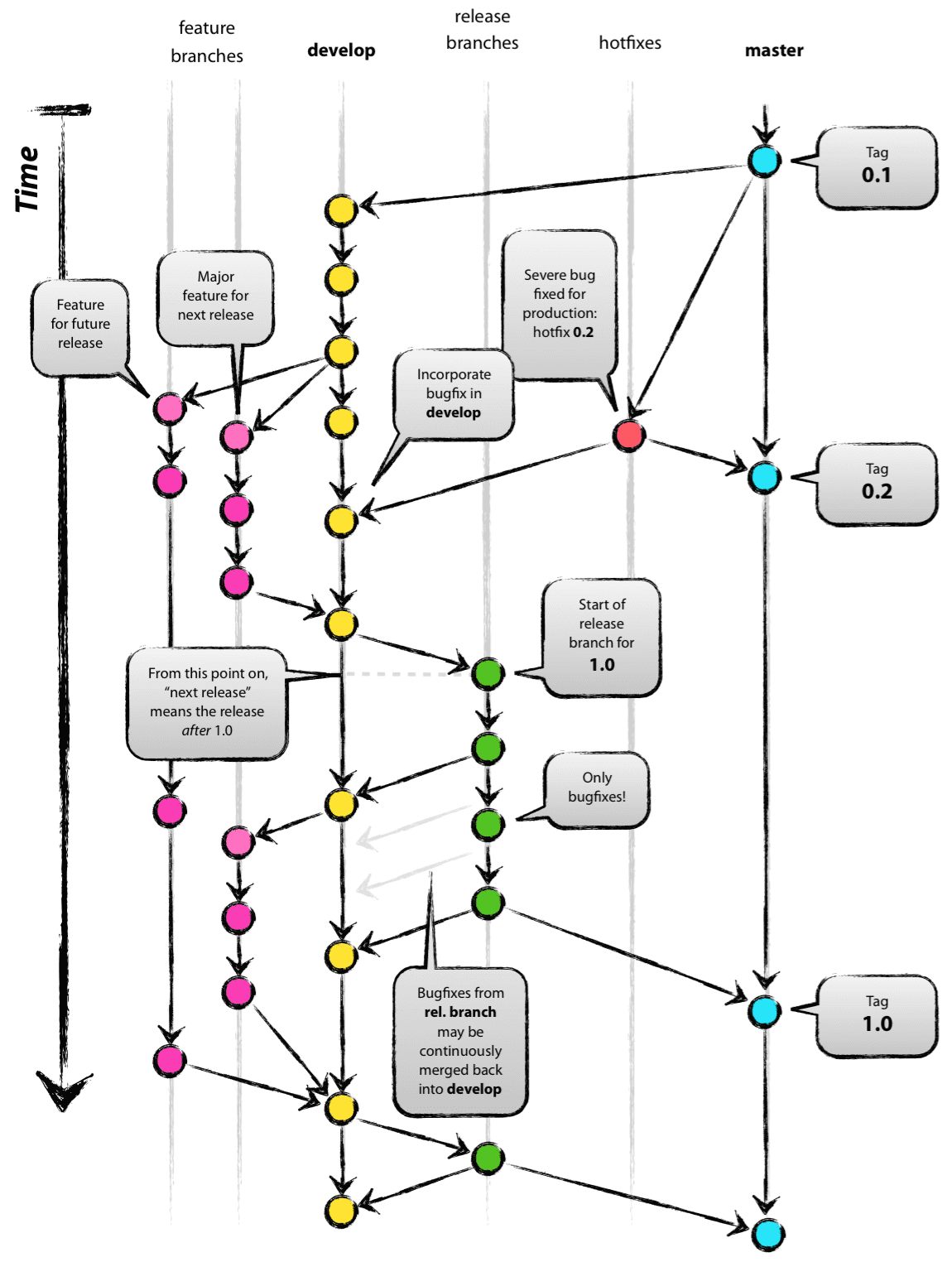
1. `severe bug fixed for production hotfix 0.2`:为生产修补程序0.2修复的严重错误。
2. `incorporate bugfix in develop` 在开发中加入bugfix
3. `major features for next release`:下一版本的主要功能
4. `only bugfixes`:只有错误修正.
5. `bugfixes from release branch may be continuously merged back into develop`:发布分支的错误修正可能会不断合并回到开发中
### 主分支
在核心部分,研发模型很大程度上靠现有模型支撑的。中心库有2个可一直延续的分支
* master分支
* develop分支
每个Git用户都要熟悉原始的master分支。与master分支并行的另一个分支,我们称之为develop分支。
我们把原始库/master库认作为主分支,HEAD的源代码存在于此版本中,并且随时都是一个*预备**生产*状态。
### 辅助性分支
我们的开发模型使用了各种辅助性分支,这些分支与关键分支(master和develop)一起,用来支持团队成员们并行开发,使得易于追踪功能,协助生产发布环境准备,以及快速修复实时在线问题。与关键分支不同,这些分支总是有一个有限的生命期,因为他们最终会被移除。
我们用到的分支类型包括:
* 功能分支
* 发布分支
* 热修复分支
每一种分支有一个特定目的,并且受限于严格到规则,比如:可以用哪些分支作为源分支,哪些分支能作为合并目标。我们马上将进行演练。
从技术角度来看,这些分支绝不是特殊分支。分支的类型基于我们使用的方法来进行分类。它们理所当然是普通的Git分支。
### 功能分支
可能是develop分支的分支版本,最终必须合并到develop分支中。
分支命名规则:除了`master、develop、release-*、hotfix-*`之外,[其他](http://www.wuseyun.com/htmldata/tag/50/%E5%85%B6%E4%BB%96.html)命名均可。
功能分支(有时被称为topic分支)通常为即将发布或者未来发布版开发新的功能。当新功能开始研发,包含该功能的发布版本在这个还是[无](http://www.wuseyun.com/htmldata/tag/11/%E6%97%A0.html)法确定发布时间的。功能版本的实质是只要这个功能处于开发状态它就会存在,但是最终会或合并到develop分支(确定将新功能添加到不久的发布版中)或取消(譬如一次令人失望的测试)。
功能分支通常存在于开发者的软件库,而不是在源代码库中。
#### 创建一个功能分支
开始一项功能的开发工作时,基于develop创建分支
```
$ git checkout -b DD_TASKID_381 develop
Switched to a new branch 'DD_TASKID_381'
```
> 本地分支最好按照项目需要命名 `DD_TASKID_381`,表示点点项目任务ID = 381
#### 在任务分支开发项目
这里开始编写代码(当前分支`DD_TASKID_381`),代码编写完后,查看被修改的文件
```
$ git status
On branch DD_TASKID_381
Changes not staged for commit:
(use "git add <file>..." to update what will be committed)
(use "git checkout -- <file>..." to discard changes in working directory)
modified: readme.md
no changes added to commit (use "git add" and/or "git commit -a")
```
#### 合并一个功能到develop分支
完成的功能可以合并进develop分支,以明确加入到未来的发布。切换到开发分支 `develop`
```
$ git checkout develop
Switched to branch 'develop'
```
合并`DD_TASKID_381`分支到 'develop'
```
$ git merge --no-ff DD_TASKID_381
Merge made by the 'recursive' strategy.
readme.md | 3 ++-
1 file changed, 2 insertions(+), 1 deletion(-)
```
>` no-ff`标志导致合并操作创建一个新commit对象,即使该合并操作可以`fast-forward`。这避免了丢失这个功能分支存在的历史信息,将该功能的所有提交组合在一起
(如果功能开发完毕)删除本地`DD_TASKID_381`分支
```
$ git branch -d DD_TASKID_381
Deleted branch DD_TASKID_381 (was b674d30).
```
推送本地`develop`分支远程到`origin/develop`分支
```
$ git push origin develop
Enumerating objects: 6, done.
Counting objects: 100% (6/6), done.
Delta compression using up to 4 threads.
Compressing objects: 100% (4/4), done.
Writing objects: 100% (4/4), 460 bytes | 92.00 KiB/s, done.
Total 4 (delta 3), reused 0 (delta 0)
To https://git.coding.net/Tinywan/juhepay-dev.git
19ef874..54dee6f develop -> develop
```
## 实践步骤
* 开发、测试、正式全部使用docker不是环境
* (新人)每次从 `develop `开发分支拉取最新代码,创建自己的分支:`git checkout -b tinywan develop
`编写代码
* 编写好代码后切换到 `develop`,在`develop`分支整合已经开发完成的特性 ,开发完成的特性必须合并到develop分支,即添加到即将发布的版本中。
```
git merge --no-ff tinywan
# 推送到远程开发开发分支
git push origin develop
```
* jenkins开始构建。使用自己的账户在[http://jenkins.frp.tinywan.top](http://jenkins.frp.tinywan.top)上使用jenkins工具在任务[测试环境【develop分支】](#) 立即构建。在测试环境可以立即预览修改的内容
* 告诉测试人员可以测试了
* 开发环境代码发布到正式环境,主要就Tinywan负责。请在conding上手动[【新建合并请求】](https://coding.net/u/Tinywan/p/juhepay/git/compare)。合并开发分支到master分支上面
* jenkins开始构建。使用自己的账户在[http://jenkins.frp.tinywan.top](http://jenkins.frp.tinywan.top)上使用jenkins工具在任务[正式环境【master分支】(危险)】](#)
* 正式环境可以进行测试代码了
- 序言
- 专题零 PHP基础
- 1、线程安全与非线程(NTS)安全版本的区别
- 2、JWT认证
- 3、数组
- 专题一 Nginx 实践教程
- 1、什么是Nginx?
- 2、Nginx 特性和编译安装
- 3、日志配置和模块讲解
- 4、静态资源和缓存服务
- 5、正向和反向服务
- 6、七层和四层负载均衡
- HTTP负载均衡(七层)
- TCP负载均衡(四层)
- 阿里云负载均衡配置
- 7、Rewrite规则
- 8、如何配置HTTPS服务
- 9、高级模块(RTMP)
- (1)nginx-vod-module 模块
- 10、Nginx与Lua开发(Openresty介绍)
- 11、性能优化和常见问题
- 12、什么Openresty以及Openresty扩展模块学习
- 13、实践案例
- (1)限流模块
- (2)详解:Nginx 反向代理、后端检测模块
- 14、如何做一个systemctl服务
- (1)Centos
- 15、agentzh 的 Nginx 教程
- 16、Openresty-Lua动态修改upstream后端服务
- 17、16点搞定高性能web服务器
- 18、如何配置proxy_cache模块
- 1、微信打开https页面显示空白解决记录
- 19、在线 Nginx 配置生成器
- 20、Nginx的负载均衡算法
- 1、加权轮询理论
- 专题二 流媒体系统
- 1、什么是视频直播?
- 2、如何使用推流软件OBS?
- 3、基于Nginx 的RTMP模块搭建系统
- 4、直播流程
- 5、典型业务场景
- 6、解决方案架构
- 7、编写Shell脚本上传直播回顾到阿里云OSS存储
- 8、直播回调授权观看
- 9、视频直播源如何加密
- 10、如何实现视频在线云剪辑
- 11、视频点播以及加密技术实现
- 12、FFmpeg使用
- 13、播放器
- 14、其他问题
- 15、HLS 直播加密播放
- 16、nginx-vod-module 模块
- 17、车辆维修直播系统
- 专题三 Redis 数据库
- 1、编译安装
- 2、配置详解
- 3、基础知识
- 4、Redis 执行Lua脚本基本用法
- 5、Redis 漏洞如何防止被黑客攻击
- 6、使用场景
- 7、如何在Ubuntu 16.04上安装和配置Redis
- 8、Redis实现分布式锁(集群版)
- 9、Redis键空间通知
- 1strace 调试
- 10、Redis5.0 搭建Cluster集群
- 1、创建和使用Redis群集
- 2、新增节点
- 11、基于Redis的限流器的实现
- 12、Redis5.0 新特性
- 1、新的Stream类型
- 附录一 常见问题
- 专题四 Shell 脚本
- 1、编写快速安全Bash脚本的建议
- 2、写好shell脚本的13个技巧
- 3、shell脚本实现分日志级别记录日志
- 4、Nginx日志定时备份和删除
- 5、SHELL脚本小技巧
- 6、Mysql 自动备份脚本安全加锁机制
- 7、PHP和Shell 脚本如何很好的搭配
- 8、Shell 脚本判断Redis键值是否是一个正整数
- 专题五 ThinkPHP5 框架
- 1、如何使用命令行(带参数)
- 2、如何使用多任务队列
- 3、缓存支持文件缓存和Redis缓存
- 4、通过redis实现session共享存储 (不需要修改php.ini配置文件)
- 5、符合REST架构设计的API,提供便利的API的版本号访问地址
- 6、引入Trait,实现了代码的复用
- 7、结合GatewayWorker实现简单的聊天功能
- 8、PHPExcel与ajax结合进行文件异步下载
- 9、phpspreadsheet 导出文件支持Excel、Csv、Html格式导出
- 10、读取 Excel 上传文件后批量导入MySQL数据库
- 11、支付宝沙箱模式支付(无需商户账号)
- 12、自定义日志(模块分类)和 socketlog-server服务
- 13、如何实现数据库自定义自增字段实现,方法
- 14、分布式之延时任务方案解析
- (1)生成订单60秒后,给用户发短信
- (2)延迟自动取消订单
- 15、Repository 模式实现业务逻辑和数据访问的分离
- 16、命令行守护进程
- 17、如何自定义异常类
- (1)Exception 类
- (2)系统异常处理
- (3)自定义异常类
- (4)自定义异常类处理类
- (6)全局异常类处理
- 18、阿里云专题
- (1)如何使用短信SDK
- (2)OSS扩展使用
- 19、命令行
- 20、容器专题
- 21、缓存
- (1)缓存自动更新
- 22、日志
- (1)错误日志邮件通知
- (2)日志参数介绍
- 23、经典案例
- 1、API开发实现自动校验参数
- 24、升级坑记录
- 25、生产环境部署
- 1、开启缓存
- 专题六 MySQL数据库
- 1、安装与配置
- 2、索引
- 3、字符集
- 4、导出导入数据
- 5、5.7版本兼容性
- 6、数据库自动备份
- 7、优化
- 8、数据库设计规范
- 附录一 常用语句
- 附录二 MySQL实战45讲
- 1、常用语解释
- 专题七 PHP异常处理
- 第一章 Exception
- 第二章 系统异常处理
- 第三章 自定义异常类
- 第四章 自定义异常类处理类
- 第五章 日志
- 第六章 全局异常类处理
- 专题八 常用整理
- 第一章、Linux 命令
- 第二章、Google 扩展
- 第三章、frp内网穿透
- 【进阶一】做成一个服务
- 【进阶二】代理一个Websocket 服务
- 【进阶三】代理N个Web服务
- 附录一 Docker-compose 配置
- 第四章、如何美化文档
- 第五章 如何提高访问github的速度
- 第六章 Vultr搭建SS教程
- 第七章 VS code 环境配置
- 第八章、Ngrok
- 第十章 PHP7新特性
- 第十一章 PPH编译安装
- 第十二章 使用systemd管理workerman
- 第十三章 yaconf
- 第十四章 Supervisor进程管理工具
- 第十五章 常用工具列表
- 1、免费IP地址库
- 第十六章 Ubuntu rc.local systemd设置
- 第十七章 技术人员扩展Web应用程序
- 附录一 、Highcharts Ajax异步加载
- 附录二 laydate详细示例
- 第十八章 Redis配置Cookie模拟session登录
- 专题九 PHP函数
- (1)系统函数
- (2)自定义函数
- (3)回调函数
- (4)匿名函数
- (5)递归函数
- (6)常用函数库
- (7)call_user_func函数
- 专题十 问题误区
- 1 - 跨域问题
- 2 - PHP 面试总结
- 3、PHP算法
- 4、MySQL基础知识
- 5、面试总结
- 6、empty、isset、is_null的用法和区别
- 7、PHP常用函数整理
- 8、Git 注意要点
- 1、git 解决每次更新代码都要输入用户名密码
- 2、git stash和git stash pop
- 3、分支(OEM管理)
- 4、推送本地分支到远程分支
- 5、Git分支模型
- 9、PHP常见误区
- 10、shell 脚本
- 11、Http 状态吗
- 12、日期、时间
- 13、it set 'X-Frame-Options' to 'DENY'
- 14、一次Redis内存占用很高
- 15、项目composer.lock 文件是否需要版本控制
- 专题十一 支付
- 一、return_url和notify_url的区别
- 二、汇付宝网关
- 三、PV、UV、IP 区别
- 四、支付结算周期
- 五、ngrok
- 六、转账
- 七、支付宝
- 1、当面付
- (1)条码支付和扫码支付介绍
- (2)接口申请
- (3)生成RSA密钥
- (4)SDK集成与密钥配置
- (5)扫码支付接入
- 2、常见错误信息
- 3、商家服务
- 4、企业支付
- 5、第三方应用
- 6、服务商接入
- 7、订单查询
- 8、新转账链接来生成收款码
- 9、银行卡转账
- 八、三方渠道
- 九、结算
- 十、在线支付平台的实现
- 1、支付平台的接入
- 2、支付请求、支付结果返回的传输安全
- 3、支付站点、商户站点、银行网关的交互
- 4、支付状态不同步的处理
- 5、支付方案
- (1)银行对接方案
- 十一、在线支付平台支付接口的设计
- 1、支付接口
- (1)支付请求参数
- (2)支付返回参数
- 2、退款接口
- 3、查询接口
- 遇到的坑
- 1、异步和主查询遇到的问题
- 2、一次没有记录的订单是如何代付成功的?
- 十二、个人免签支付
- 专题十二 安全
- 1、SQL注入
- 2、XSS攻击
- 3、会话固定
- 4、会议捕获和劫持
- 5、跨站点请求伪造(CSRF)
- 6、代码注入
- 7、RSA 加密解密
- 8、PHP处理密码的几种方式
- 9、安全建议
- 10、Shell脚本加密工具——Shc
- 12、DDos攻击
- 11、RSA 1024和AES 256
- (1)RSA加密传输代码示例
- (2) 支付Demo
- 附录一 一次阿里云被Doss
- 专题十三 消息中间件(MQ)
- 消息一、NSQ
- 消息二、分布式之消息队列
- 1、为什么要使用消息队列 ?
- 消息三、RabbitMQ
- 4、消息确认机制
- 1、 简单队列 hello world
- 专题十四 Docker
- 第一部分 Docker安装
- 第二部分 如何在本地构建镜像
- 第三部分 镜像、容器以及命令操作
- 1、进入容器的4种方式
- 第四部分 Dockerfile指令介绍
- 第五部分 发布自己的镜像
- 第六部分 数据卷管理
- 第七部分 Docker-compose
- 1、Docker-Compose入门基础
- 2、构建自己的docker-compose配置
- 第八部分 Docker网络
- 第九部分 搭建私有仓库
- 第十部分 Docker部署方式
- 第十一部分 Swarm集群
- 1、Swarm介绍
- 2、Swarm集群部署与管理
- 1、命令列表
- 2、创建集群
- 3、为swarm添加节点
- 3、集群服务管理
- 1、部署服务
- 2、检查服务
- 3、扩展服务
- 4、删除服务
- 5、更新服务
- 6、清空节点
- 4、管理应用程序数据(数据持久化)
- 5、集群服务发布
- 6、服务发现与负载均衡(上)
- 7、服务发现与负载均衡(下)
- 8、高可用架构
- 9、服务配置文件管理
- 10、集群部署LNMP网站平台实战
- 附录一 基础
- 附录二 常见错误问题
- 1、设置时区时间
- 附录三 阿里云部署记录
- 附录四 Ubuntu 18.04换国内源
- 附录五 常见文件精粹
- 附录六 Kong
- 附录七 PHPStrom 调试XDebug
- 附录八 Docker和PHP
- 附录九 安装RabbitMQ
- 1、使用场景
- 2、简单队列
- 3、交换机模式
- 4、插件安装
- 专题十五 Git版本管理
- 1、Git基础命令
- 2、团队Git 分支模型
- 3、缓存&撤销
- 4、储藏与清理
- 5、生成SSH公钥
- 6、配置 Git
- 附录一 常见误区
- 附录二、如何同步Fork
- 附录三 通过乌龟查看历史记录
- 附录四 多Git账户id_rsa私钥
- 专题十六 WorkerMan
- 1、Worker类的使用
- 2、AsyncTcpConnection类
- 3、SocketIO消息推送
- 4、ThinkPHP5.1使用
- 附录一 使用systemd管理workerman
- 专题十七 Jenkins
- 1、Jenkins安装
- 2、Pipeline插件
- 3、BlueOcean
- 附录一 常见错误
- 附录二 实战一
- 专题十八 测试专题
- API接口
- 第一章:如何调用API接口
- 第二章:如何创建推流地址
- 网络状态码大全
- 测试记录
- 笔记一:Nginx-Rtmp推流授权
- 笔记二:阿里直播推流笔记
- 笔记三:私有云直播推流笔记
- 笔记四:IM 测试记录
- 项目功能列表
- 功能一:生成短链接网址
- LiveVideoStack
- 音视频未来
- AV1
- JavaScript
- 基础知识
- Unix/C编程
- 1、基本概念
- 2、Unix套接字
- 二、Crontab
- 1、入门教程
- 2、crontab 解决周期内未执行完重复执行
- Golang
- 一、基础
- 二、命令行
- 自动部署持续集成
- 1、利用WebHook实现PHP自动部署Git代码
- 2、coding托管你的Gitbook
- 3、OneinStack
- 4、利用 GitHook 构建持续交付和部署
- 并发
- 第一章、订单并发处理
- 第二章、分布式锁
- 设计模式
- 第一章、依赖注入
- 第二章、策略模式
- 第三章、装饰器模式
- 第四章、Service模式
- 第五章、Repository模式
- 第六章、Presenter模式
- 创建设计模式
- 单例模式(Singleton)
- 工厂模式(Factory)
- 抽象工厂模式(AbstractFactory)
- 建造者模式(Builder)
- 原型模式(Prototype)
- 结构设计模式
- 适配器模式(Adapter)
- 桥接模式(Bridge)
- 合成模式(Composite)
- 装饰器模式(Decorator)
- 门面模式(Facade)
- 代理模式(Proxy)
- 享元模式(Flyweight)
- 常用
- 1、编辑器
- 2、编译安装
- 3、生成二维码(qr-code)
- 5、Mysql
- 4、Composer
- 6、看云美化CSS样式
- 7 office2019激活方法
- MVC
- 第一章、MVC 框架中的路由器(Router)是如何跑起来的?
- 专题十五 区块链
- 1、区块链到底长什么样?
- 面试招聘
- 专题十六 PHPstrom工具
- 附录一 采坑记录
- 1、 Redis错误 No space left on device
- 个人简历
- PHP高级实战
- 1、自动加载
- ThinkPHp3.2
- 1、四种URL_MODEL模式
- 沃土